○亀岡市乳児等通園支援事業の認可等に関する要綱
令和8年1月23日
告示第9号
(趣旨)
第1条 この要綱は、児童福祉法(昭和22年法律第164号。以下「法」という。)及び子ども・子育て支援法(平成24年法律第65号。以下「子子法」という。)に基づき、市長が、法に定める乳児等通園支援事業を運営しようとする者からの申請に対する認可、変更及び廃止又は休止の承認等を行うこと並びに子子法、子ども・子育て支援法施行規則(平成26年内閣府令第44号)等に基づく確認事項の申請、変更及び辞退の承認等について、亀岡市乳児等通園支援事業の設備及び運営に関する基準を定める条例(令和7年亀岡市条例第37号。以下「認可条例」という。)及び特定乳児等通園支援事業の運営に関する基準(令和7年内閣府令第95号。以下「確認基準」という。)に定めるもののほか、必要な事項を定める。
2 子子法第54条の2第1項の規定により、特定乳児等通園支援事業者の確認を受けようとする者は、認可兼確認申請書に確認基準で定める要件に適合していることを証する書類を添えて市長に申請しなければならない。
3 乳児等通園支援事業の運営の適正化に資するため、乳児等通園支援事業の認可を受けようとする者は、事前に市長と協議しなければならない。
(認可の基準)
第3条 乳児等通園支援事業の認可の基準は、法及び関係法令に定めるもののほか、認可条例第3条に規定する乳児等通園支援事業の設備及び運営に関する基準に定めるところによるものとする。
2 市長は、前条第1項に規定する申請において、当該申請に係る乳児等通園支援事業の所在地を含む教育・保育提供区域(子子法第61条第2項第1号の規定により本市が定める教育・保育提供区域をいう。以下この項において同じ。)における同法第54条の2に規定する特定乳児等通園支援事業者(以下「特定乳児等通園支援事業者」という。)の利用定員の総数が、亀岡市子ども・子育て支援事業計画(法第61条第1項に規定する市町村子ども・子育て支援事業計画をいう。以下「事業計画」という。)において定める当該教育・保育提供区域の特定乳児等通園支援事業者に係る必要利用定員総数に既に達しているとき又は当該申請に係る乳児等通園支援事業の認可によってこれを超えることになると認めるときその他本市の事業計画の達成に支障を生ずるおそれがある場合として内閣府令で定める場合に該当すると認めるときは、当該申請を認可しないことができる。
(確認の基準)
第4条 特定乳児等通園支援事業者の確認の基準は、子子法及び関係法令に定めるもののほか、確認基準に定めるところによるものとする。
(確認及び確認通知)
第6条 市長は、第2条第2項の申請に対し、確認基準に基づき確認するときは、その内容を審査の上、必要に応じて実地調査等を行うものとする。
(意見の聴取)
第7条 市長は、第5条第1項の認可及び前条第1項の確認をするときは、法第34条の15第4項及び子子法第54条の2第3項の規定により、亀岡市子ども・子育て会議条例(平成25年亀岡市条例第29号)第1条に規定する亀岡市子ども・子育て会議委員の意見を聴かなければならない。
(1) 施設名称等の変更 亀岡市乳児等通園支援事業者認可変更届出書(施設名称等の変更)(別記第5号様式)
(2) 建物その他の設備の変更等 亀岡市乳児等通園支援事業者認可変更届出書(建物その他の設備の変更等)(別記第6号様式)
2 認可事業者は、乳児等通園支援事業の廃止又は休止をしようとするときは、廃止又は休止しようとする日の1年前までに、次に掲げる事項について、事前に市長と協議しなければならない。
(1) 廃止又は休止の理由
(2) 現に事業を受けている児童に対する措置及び保護者に対する説明
(3) 廃止しようとする者にあっては、廃止の期日及び財産の処分
(4) 休止しようとする者にあっては、休止の予定期間
(5) その他市長が必要と認める事項
(1) 利用定員の増加 亀岡市特定乳児等通園支援事業者確認変更申請書(利用定員の増加)(別記第10号様式)
(2) 利用定員の減少 亀岡市特定乳児等通園支援事業者確認変更届出書(利用定員の減少)(別記第11号様式)
(3) 利用定員の変更以外 亀岡市特定乳児等通園支援事業者確認変更届出書(利用定員の変更以外)(別記第12号様式)
3 確認事業者は、第1項第2号に定める利用定員の減少を届け出ようとするときは、利用定員の減少を予定する日の3月前までに、市長と協議しなければならない。
4 確認事業者は、第6条の規定により受けた確認を辞退しようとするときは、辞退しようとする日の3月前までに、辞退届出書を市長に提出しなければならない。
(認可の取消し)
第10条 市長は、法第58条第2項の規定により乳児等通園支援事業の認可を取り消したときは、亀岡市乳児等通園支援事業認可取消通知書(別記第14号様式)により事業者に対して通知するものとする。
(確認の取消し等)
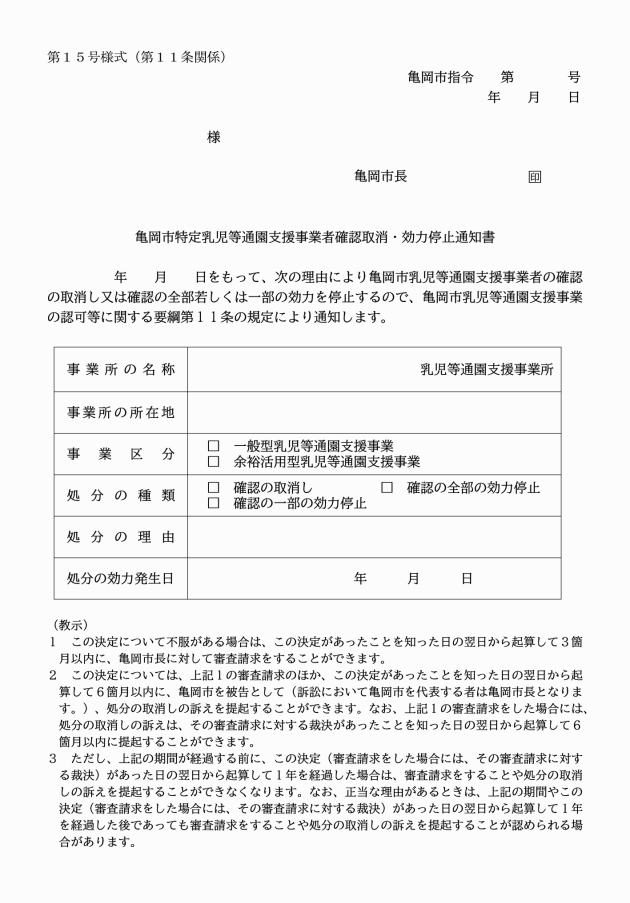
第11条 市長は、子子法第54条の3において準用する同法第52条第1項の規定による確認の取消し又は確認の全部若しくは一部の効力停止は、亀岡市特定乳児等通園支援事業者確認取消・効力停止通知書(別記第15号様式)により事業者に対して通知するものとする。
(実地調査等)
第12条 市長は、必要と認めるときは、認可事業者及び確認事業者に対して運営について実地調査を行い、又は報告を求めることができる。この場合において、事業者は、実地調査等を円滑に行えるように協力をしなければならない。
(指導及び改善の勧告)
第13条 市長は、前条に規定する実地調査の結果、児童の処遇等に適切を欠くと認めたときは、当該事業者に対し必要な指導及び改善の勧告(以下「指導等」という。)を行うものとする。
(その他)
第14条 この要綱に定めるもののほか、必要な事項は、市長が別に定める。
附則
(施行期日)
1 この要綱は、令和8年4月1日から実施する。
(準備行為)
2 この要綱の実施のために必要な行為は、この要綱の実施の日前においても行うことができる。















